Alerts
For Help and Support
Call us :
8989205805
Email :
tech[dot]support[at]rvskvv[dot]net
Timing :
9:30AM - 5:30PM
Student Tech Support
Skip to the main content
Home
Contact Us
IUMS Login
Admin Login
CMS Login
राजमाता विजयाराजे सिंधिया कृषि विश्व विद्यालय
Rajmata Vijayaraje Scindia Krishi Vishwavidyalaya (RVSKVV)
Raja Pancham Singh Marg, Near Akashwani, Gwalior, (M.P.)
About Us
About RVSKVV
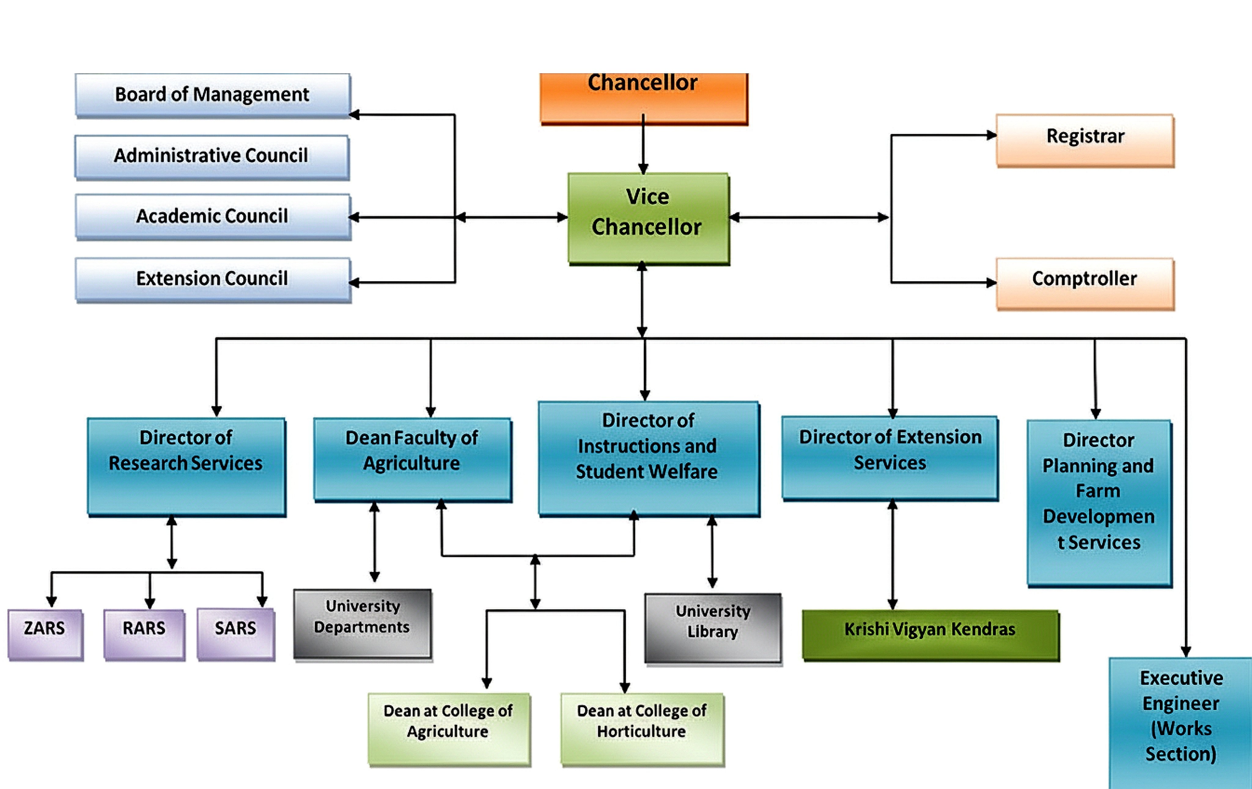
Organizational Structure
Know your Vice Chancellor
Achievement
Accreditation & Recognition
Jurisdiction Area of RVSKVV
Administration
Chancellor
RVSKVV Board Members
Officers of University
Faculty of Agriculture
Administrative Council
Academic Council
Research Council
Academics
ICAR Accreditation
Courses For Admission
P.G. & Ph.D. Courses Admission
Under Graduate Degree Programme
Academic Calendar
NSS
NCC
Placements
Directorates
University Directorate
Director Instructions
Directorate of Research Services
Stream Wise Departments
Agricultural Economics
Agronomy
Entomology
Agriculture Extension Education
Floriculture and LandScaping
Fruit Science
Vegetable Science
Plantation, Spices, Medicinal & Aromatic Crops
Genetics and Plant Breeding
Molecular Biology and Biotechnology
Plant Pathology
Soil Science
Student Life
Admission
Student Login
Student Registration
Student Welfare
Scheme/Syllabus
Exam Time Table
Result
Forgot Password
Prepare Yourself For Competitive Exams
Institutions
Institutions Login
Institutions Profile
Research
About DRS RVSKVV
Organizational Setup
Research Stations Profile
Research Projects
Consultancy Processing Cell Projects
Significant Achievements
Seed Production Programme
Future Thrusts
Extension
About DES RVSKVV
Organization Structure & Staff
Krishi Vigyan Kendra
Home
About Us
Organizational Structure
Organizational Structure
Home
About Us
Organizational Structure
Other Links
NAHEP@RVSKVV Website
NAHEP Activities
CAIE@RVSKVV Website
Right to Information
Jurisdiction Area of RVSKVV
NIRF@RVSKVV
Important Links
E-Lectures & Study Materials
E-Library
Publications
Telephone Directory 2023
RVSKVV Calendars
NIPA For Students_Login
Feedback Form
Quick Links
All Notification/Order/Circular
Tenders
Vacancies
Photo Gallery
Press Release
Memorandum of Understanding (MoU)
Useful Links
Achal Sampatti Vivran
RVSKVV Brand_Promotion Guidelines
Useful Weblinks
Downloads
Feedback Report of Stackholders
About Us
About RVSKVV
Organizational Structure
Know your Vice Chancellor
Achievement
Accreditation & Recognition
Jurisdiction Area of RVSKVV
Administration
Chancellor
RVSKVV Board Members
Officers of University
Faculty of Agriculture
Administrative Council
Academic Council
Research Council
Academics
ICAR Accreditation
Courses For Admission
P.G. & Ph.D. Courses Admission
Under Graduate Degree Programme
Academic Calendar
NSS
NCC
Placements
Directorates
University Directorate
Director Instructions
Directorate of Research Services
Stream Wise Departments
Agricultural Economics
Agronomy
Entomology
Agriculture Extension Education
Floriculture and LandScaping
Fruit Science
Vegetable Science
Plantation, Spices, Medicinal & Aromatic Crops
Genetics and Plant Breeding
Molecular Biology and Biotechnology
Plant Pathology
Soil Science
Student Life
Admission
Student Login
Student Registration
Student Welfare
Scheme/Syllabus
Exam Time Table
Result
Forgot Password
Prepare Yourself For Competitive Exams
Institutions
Institutions Login
Institutions Profile
Research
About DRS RVSKVV
Organizational Setup
Research Stations Profile
Research Projects
Consultancy Processing Cell Projects
Significant Achievements
Seed Production Programme
Future Thrusts
Extension
About DES RVSKVV
Organization Structure & Staff
Krishi Vigyan Kendra